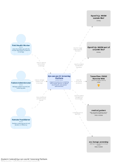
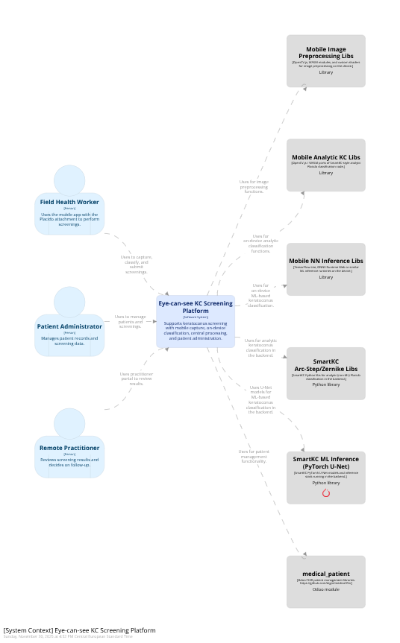
A C4 model for the Eye-can-see keratoconus screening platform, variant 2 focusing on a mobile-centric application with offline processing backend.
Hybrid architecture: mobile on-device classification plus central processing service, with Odoo integrating via the processing backend.
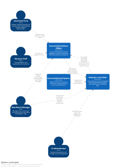
Shared inventory, availability and rental coordination across a museum cooperative (Hub-and-Spoke with schema + mapping governance)

